GYC780是一颗超高精度的带隙电压基准芯片,它可以在4V至36V的输入电压下提供2.5V或3.0V的输出,并且支持双向最大10mA的电流负载。GYC780的低初始误差、低温度漂移、低输出噪声和强驱动能力特性,使其成为高分辨率模数转换器(ADC)和数模转换器(DAC)以及任何高精度应用的理想搭档。
GYC780的TEMP管脚对外输出随温度线性变化的电压,可作为温度传感器使用。
顶视图

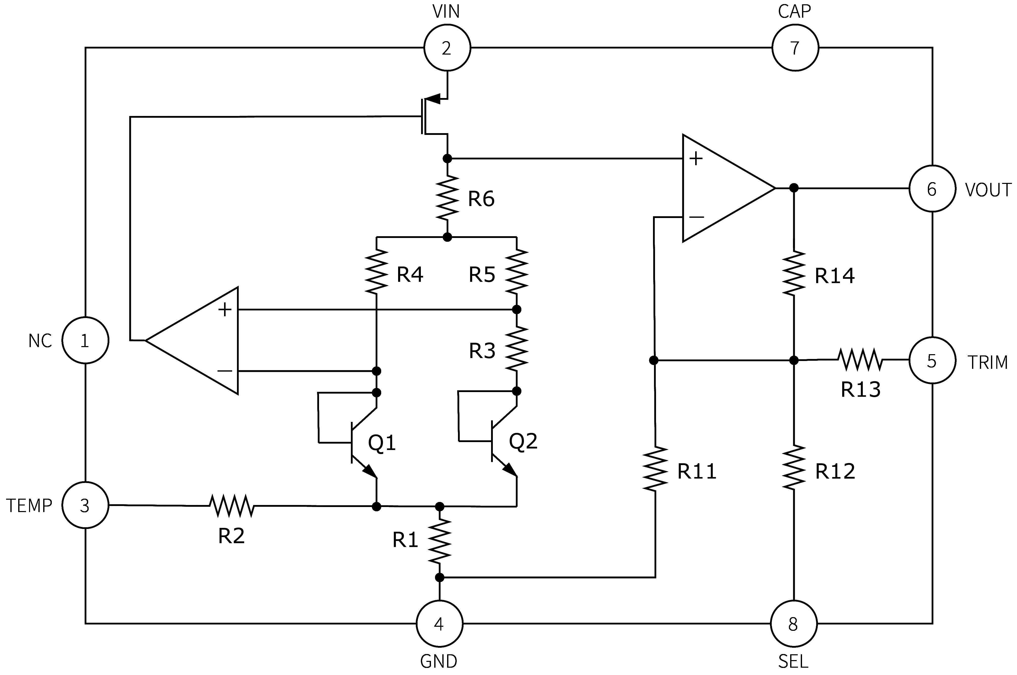
工作原理框图

典型应用电路

Copyright © 2025 西安硅宇微电子有限公司 技术支持:兄弟网络