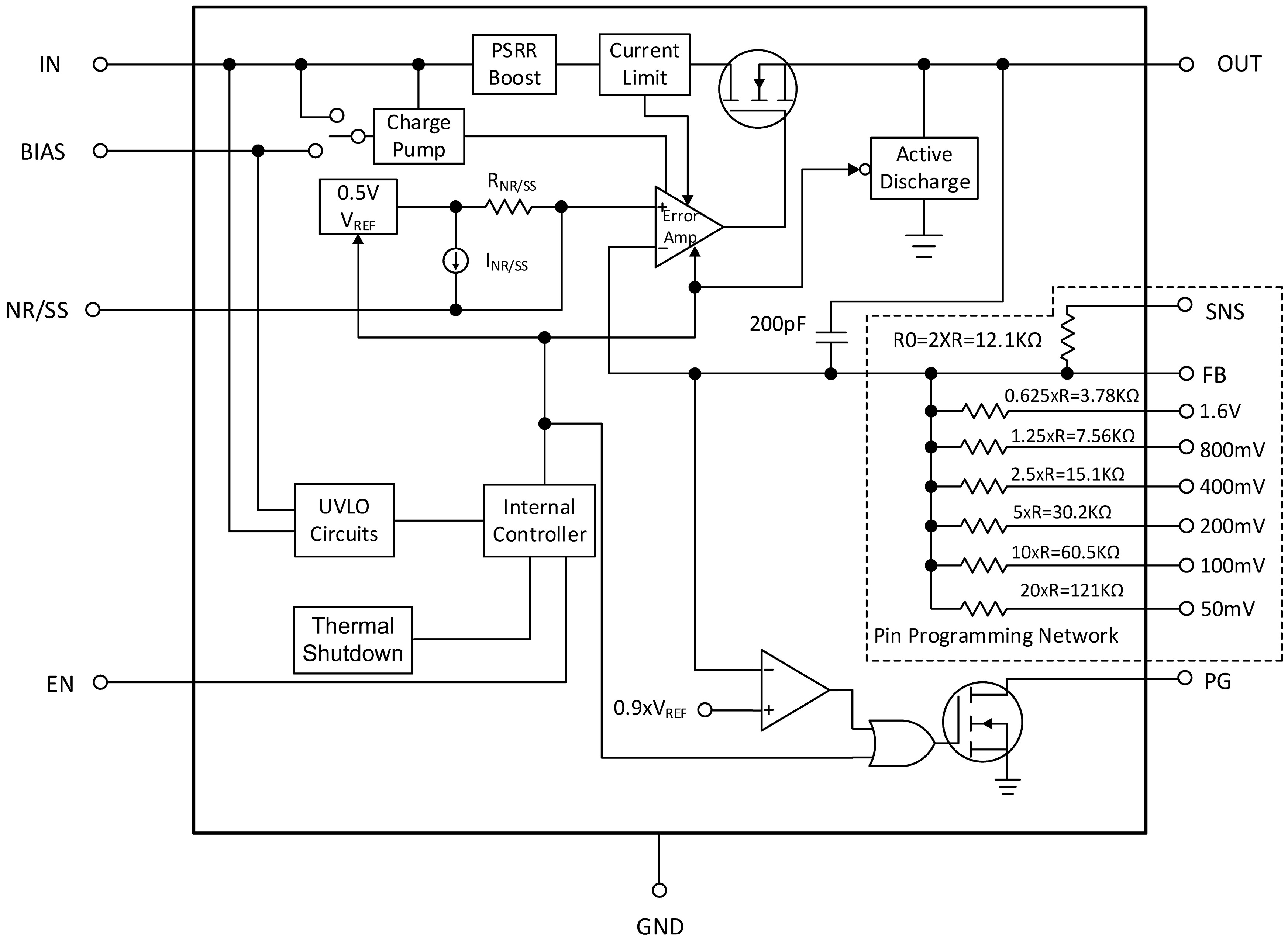
GYG74401A是一款低噪声、低压差线性稳压器(LDO),可提供4A输出电流,最大压降为 250mV。该器件提供两种输出电压范围,输出电压可在0.8V至3.95V范围内以50mV的分辨率通过引脚进行编程,也可通过外部电阻分压器在 0.8V至5.5V范围内进行调节。
GYG74401A集低噪声、高PSRR和高输出电流能力等特性于一体,非常适合为高速通信、视频、医疗或测试和测量应用等噪声敏感型组件供电。高性能的输出品质,可抑制电源产生的相位噪声和时钟抖动,因此它非常适合为高性能串行器和解串器(SerDes)、模数转换器(ADC)、数模转换器(DAC)和射频组件供电。该器件具备快速负载瞬态响应的性能和大于5V的输出能力,尤其适合射频放大器使用。
对于需要以低输入和低输出电压运行的数字负载(例如专用集成电路ASIC、现场可编程门阵列FPGA和数字信号处理器DSP),GYG74401A所具备的高精度(在线路、负载和温度范围内可达1%)、快速瞬态响应性能和软启动能力可确保实现出色的系统性能。
4A电流时为250mV(最大值)
3A电流时为 210mV(最大值)
无偏置:1.5V至6.5V
有偏置:1.1V至6.5V
可调节工作电压范围:0.8V至5.5V
管脚调节工作电压范围:0.8V至3.95V
顶视图


工作原理框图


典型应用电路


Copyright © 2025 西安硅宇微电子有限公司 技术支持:兄弟网络