GYC8221是一款增益可编程、高性能仪表放大器,在较宽频率范围内可提供业界较高的共模抑制比。传统仪表放大器产品的共模抑制比在几百赫兹时下降,在增益为1时,频率在10kHz以内均能保持80dB以上的高共模抑制比。优异的共模抑制比性能使得GYC8221可以抑制宽带干扰和谐波,大大简化了滤波器要求。
低失调电压、低失调漂移、低增益漂移、高增益精度和高共模抑制比特性,使该芯片成为要求最佳直流性能应用(如桥式信号调理)的绝佳选择。可编程增益为用户提供了设计灵活性。通过单个电阻即可将增益设置为1至1000。
GYC8221采用单电源和双电源供电,适合±10V输入电压的应用。
顶视图

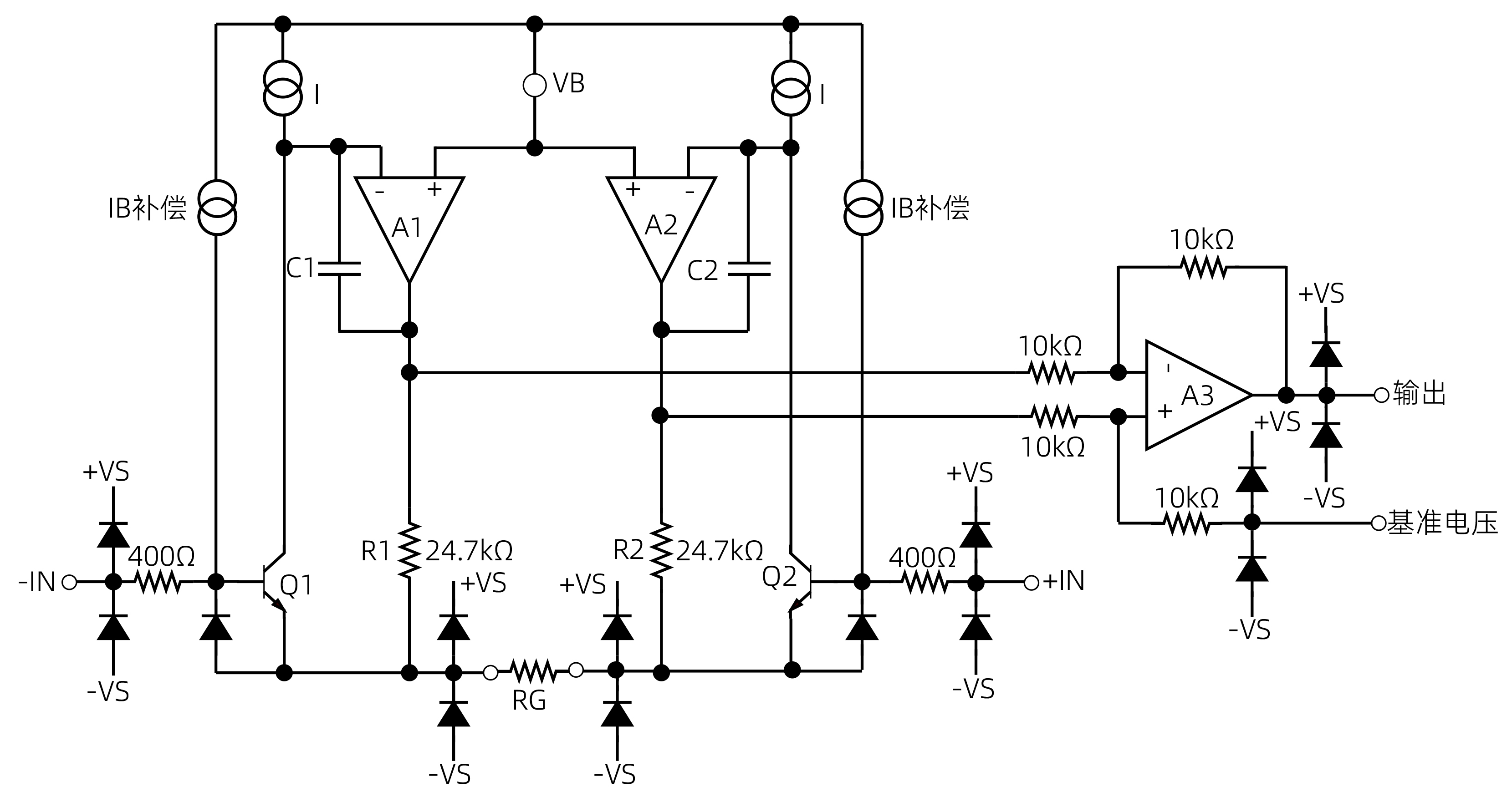
工作原理框图

典型应用
Copyright © 2025 西安硅宇微电子有限公司 技术支持:兄弟网络