GYU708x系列监控电路,旨在监控数字系统中的电源供电。
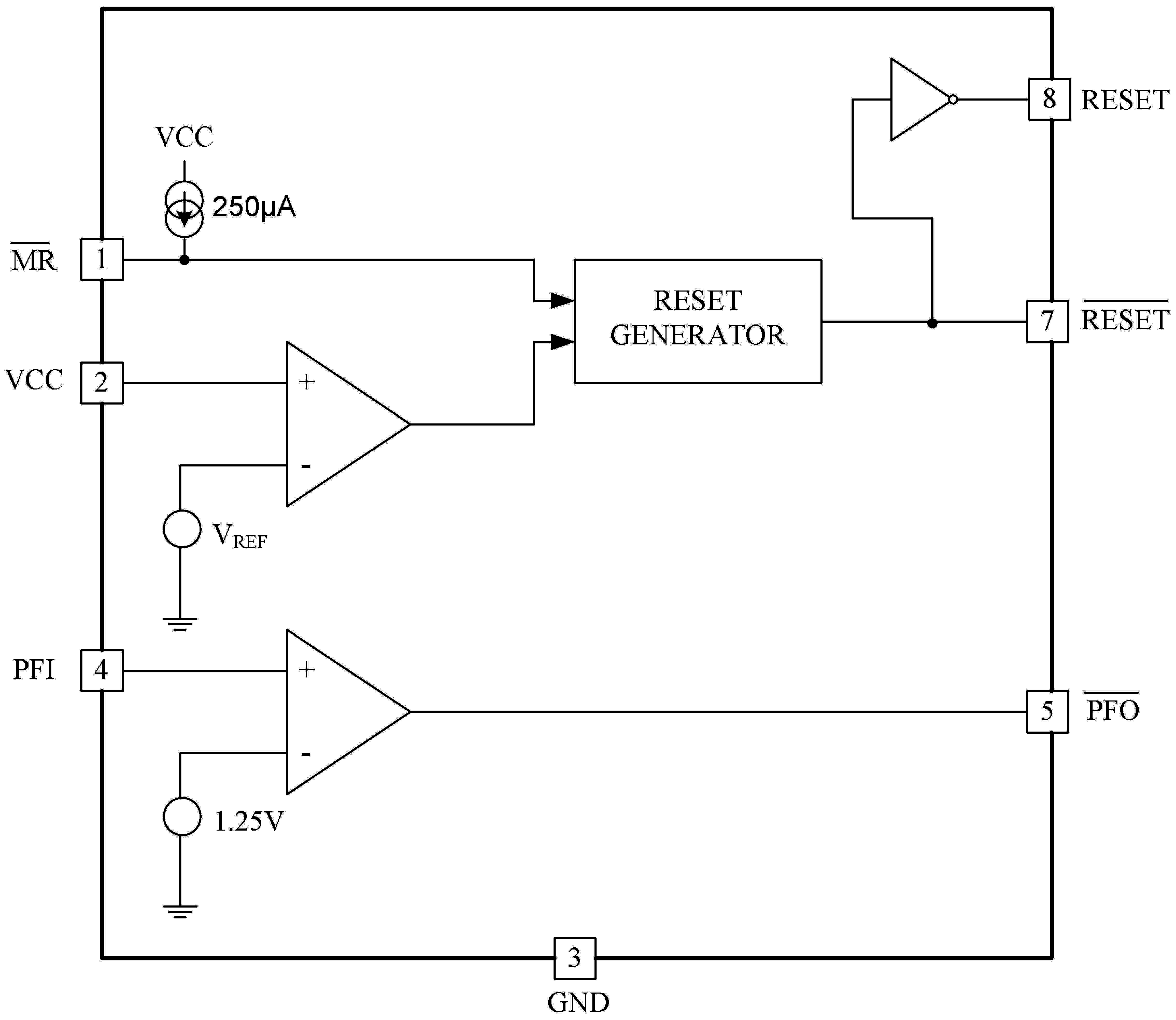
GYU708x系列的电源监控电路确保在系统上电、掉电、电源电压过低以及复位按键被按下的情况下,产生复位输出。在电源电压低至1.0V时,复位信号依然有效;还提供了独立的看门狗监控电路,如果在1.6s内没有将看门狗的计数器清零,看门狗电路将产生复位信号以确保微处理器的正常运行;内部还有一个独立的+1.25V门限电压检测器,用于电源故障告警,低电池检测,或监视一个额外的电源电压;还包括一个去抖动的手动复位。
GYU708L:复位门限为+4.63V
GYU708M:复位门限为+4.38V
GYU708R:复位门限为+2.63V
GYU708S:复位门限为+2.93V
GYU708T:复位门限为+3.08V
顶视图

工作原理框图

典型应用电路

Copyright © 2025 西安硅宇微电子有限公司 技术支持:兄弟网络