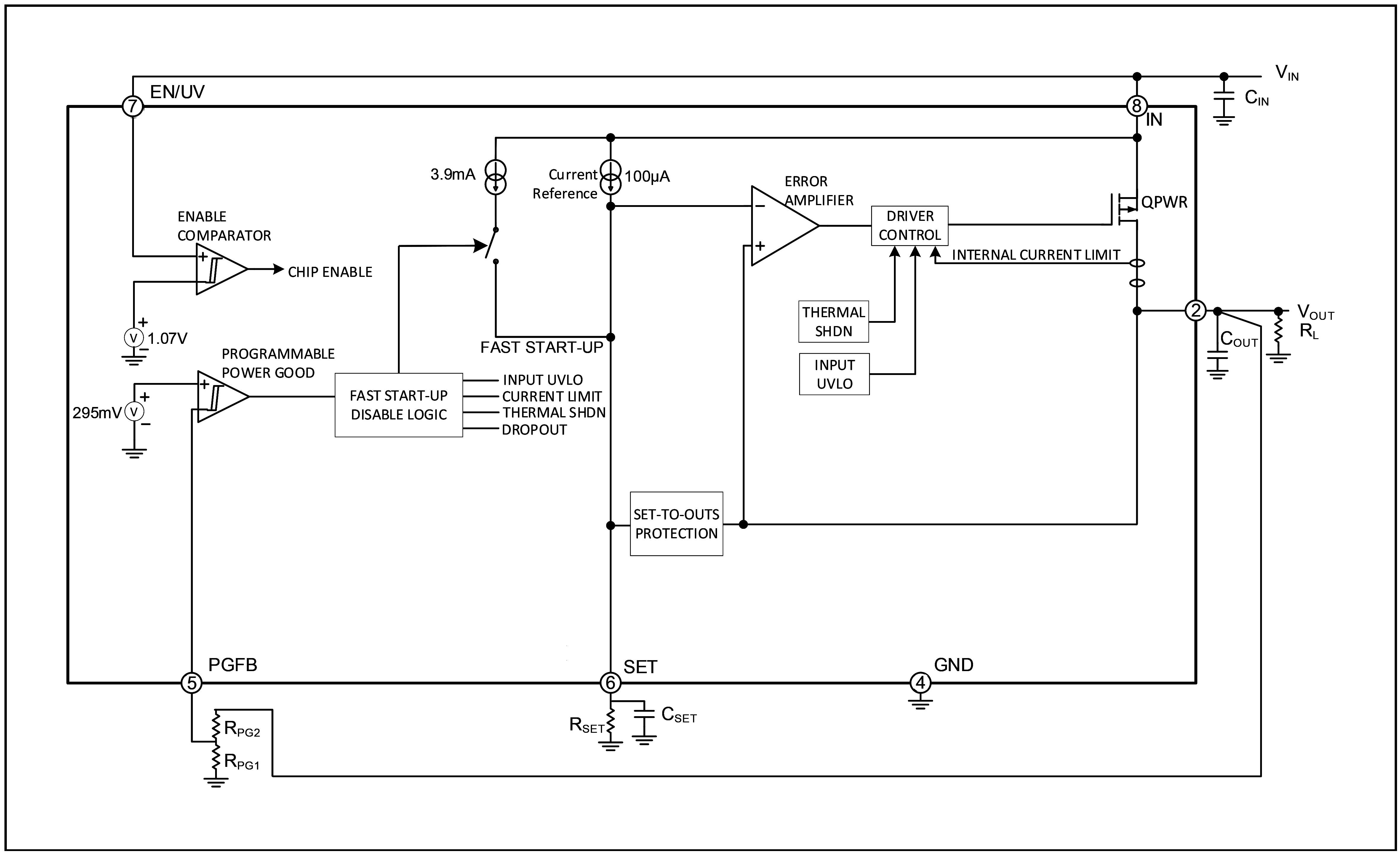
GYG7151是一款高性能低压差线性稳压电源,其采用的超低噪声和超高电源抑制比(PSRR)架构更适合对噪声敏感的信号采集和无线通信应用供电。GYG7151被设计为一个高性能电流基准后跟随一个高性能电压缓冲器,其可容易地通过并联以进一步降低噪声、增加输出电流和改善PCB上的散热量。
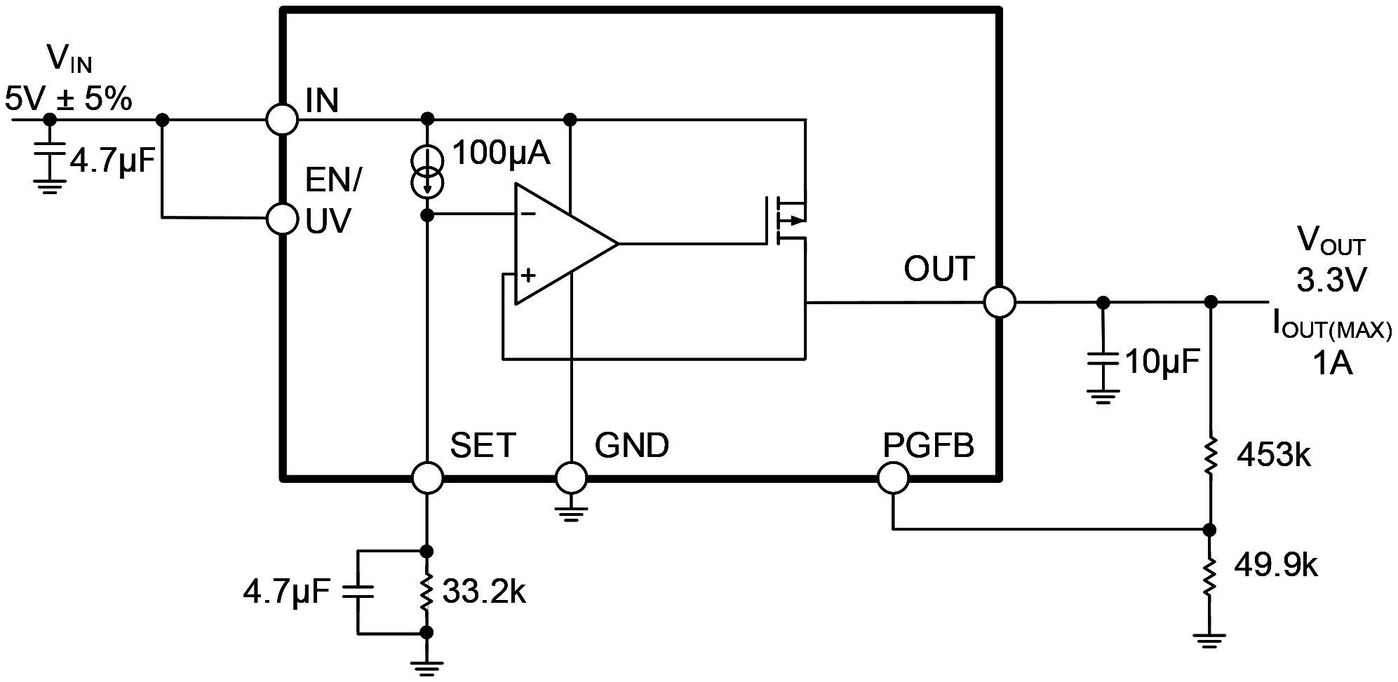
GYG7151可在225mV典型压差条件下提供1A输出电流。正常工作静态电流的典型值为3.1mA,停机模式中低于1μA。该器件通过片外电阻调节输出电压,能够在宽输出电压范围(1V至15V)内保持单位增益工作,从而提供几乎恒定的输出噪声、PSRR、带宽和负载调整率,并且这些性能与输出电压无关。此外,该稳压电源还拥有可编程电流限值、快速启动和用于指示输出电压调节的可编程电源良好信号。
GYG7151能够在采用10μF(最小值)陶瓷输出电容的情况下实现稳定。内置保护功能电路包括内部电流限制和过热保护。GYG7151采用耐热性能增强型DFN8、DFN10、DFN12的封装形式。
其中DFN12封装VIOC跟随功能可控制前级开关电源输出电压以维持GYG7151恒定的压差,从而实现最小化功耗。可工作在-55°C ~ +125°C温度范围。
顶视图


工作原理框图

典型应用电路


Copyright © 2025 西安硅宇微电子有限公司 技术支持:兄弟网络