GYX1260、GYX1261是24位高精度、多通道,采样速率40kSPS,Δ−Σ型模数转换器。器件内部集成了诸多功能模块,用以达到单芯片实现系统级高精度测试的目的。功能模块包括:低噪声可编程增益放大器、低温漂高精度片内基准、用于故障检测的阈值电压监控、通用I/O口等。典型应用场景有模拟输入/输出模块、RTD/热电偶测温、DCS/PLC和精密衡器等。
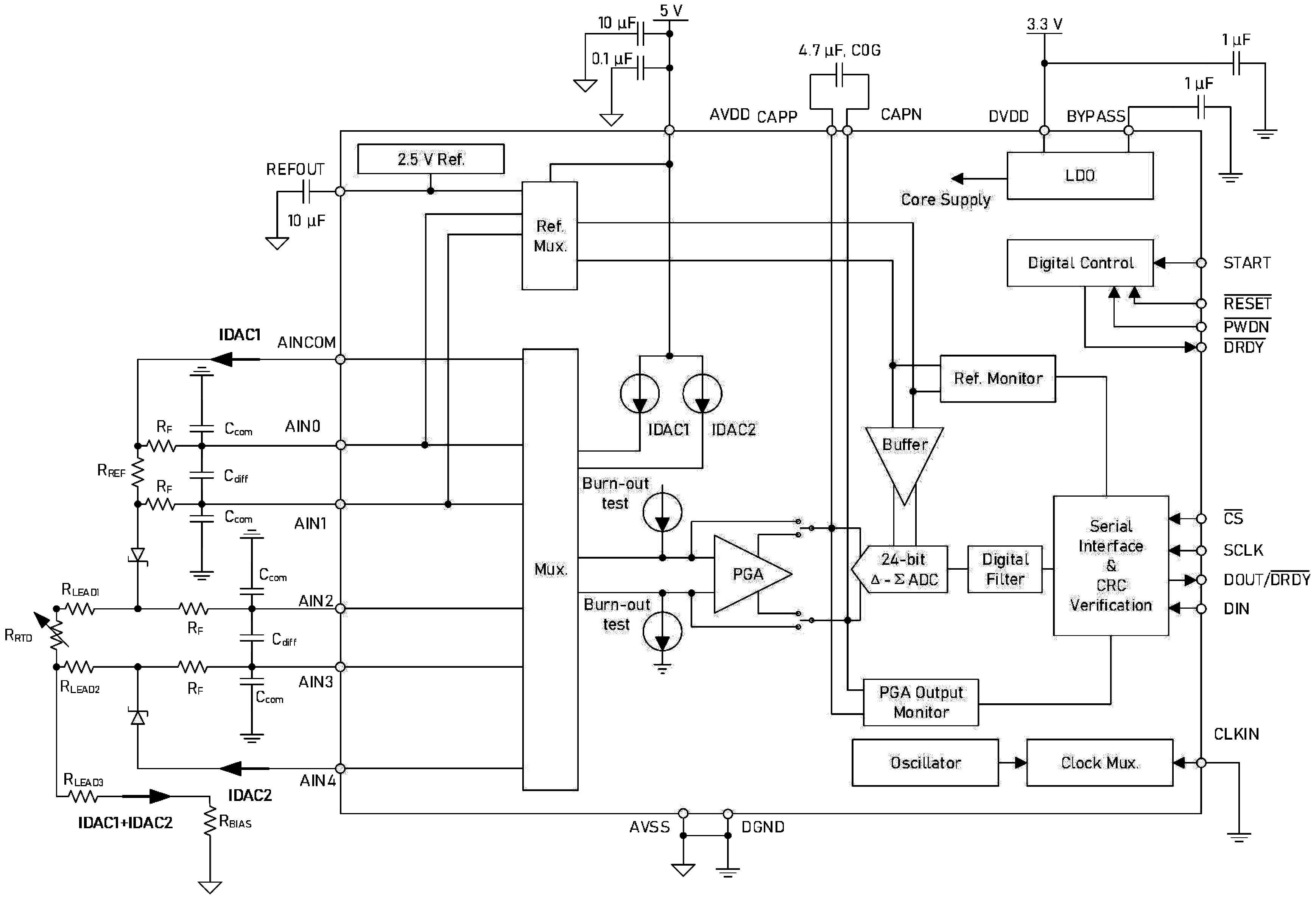
器件的数据转换主通路由一个输入多路选择器(GYX1260提供5个通道,GYX1261提供10通道)、一个高精度低噪声的可编程增益放大器、一个24位四阶Δ−Σ调制器、一个高精度低温漂的片内基准以及一个可编程数字滤波器构成。增益放大器具有低噪声、高输入阻抗的特点,有效降低由探测器负载带来的系统级测量误差。数据转换和数字滤波由四阶Δ−Σ调制器和数字滤波器实现,通过过采样技术和数据抽取对量化噪声进行整型和滤除,提高转换数据信噪比与精度,通过配置FIR低通滤波器还可以实现50Hz/60Hz同步工频陷波。高精度低温漂片内基准为数据转换提供参考电压。
数据转换主通路之外,器件还配备了多种功能模块用于实现便利的单芯片测试方案和过程监测机制。其中,两路独立的电流可编程高精度电流源为RTD提供电流偏置,并且抵消掉走线的寄生电阻带来的系统误差,提高测试精度;片上温度传感器可以提供芯片的实时温度,用于监测系统工作环境;复用的GPIO拓展了芯片的数字功能;阈值电压监控模块会对PGA输出电压和基准输入电压进行监控,确保芯片工作在稳定状态;Burn-out电流源可以用于检测连接到芯片的传感器状态;CRC校验功能用于验证输入输出的数字信号是否出现传输错误,保障数据安全可靠。这颗高集成度的芯片为多样化高精度测试需求提供了单芯片测试解决方案。
顶视图

工作原理框图

典型应用电路

Copyright © 2025 西安硅宇微电子有限公司 技术支持:兄弟网络